

发布时间:2025年12月25日 11:42
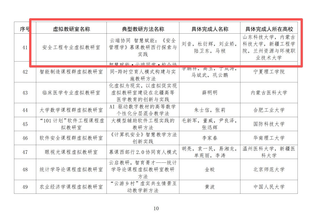
点击:12月10日,虚拟教研室项目秘书处公布2025年度虚拟教研室“三个典型”认定名单。教研室负责人程卫民教授牵头的“安全工程专业虚拟教研室”成功获得典型虚拟教研室。刘音教授牵头的“云端协同智慧赋能:《安全管理学》慕课教研西行探索与实践”成功入选典型教研方法,标志着其在安全工程专业跨区域协同教研、教育资源均衡化发展等领域的探索实践跻身全国虚拟教研室建设的前列。
自建设以来,安全工程专业虚拟教研室已累计开展线上线下教研活动111次,覆盖4428人次,平台内活动平均时长近80分钟。在资源建设方面,教研室发布全国首个安全工程专业知识图谱,构建27门核心课程知识图谱及能力图谱,包含1439个知识单元和3386个知识点,开发“知识图谱智能检索系统”,实施“慕课西行2.0提质计划”,推动优质资源跨校共享;在青年教师培育方面,编写《青年教师引导手册》被15所高校采纳,连续主办三届青年教师教学大赛,评选出一、二、三等奖共47项;在实践赋能方面,设立开放课题16项,共建2门国家级一流本科虚拟仿真课程,相关资源浏览量累计达44000多次,实验人次超7000次。
此次双重荣誉的获得,是对安全工程专业虚拟教研室建设工作的充分肯定。未来,教研室将以此为契机,持续深化“数智融合+跨域协同”的教研创新实践,进一步完善知识图谱与能力图谱建设,强化虚拟助教系统应用,加大东中西部高校教学改革协同力度,充分发挥典型示范引领作用,为推动全国安全工程专业教育高质量发展、培养复合型安全领域人才贡献更多实践经验。



