

发布时间:2026年03月25日 11:03
点击:根据《山东科技大学2026年硕士研究生复试录取工作方案》要求,为规范学院复试录取工作,确保公平公正,结合本学院实际,制定本工作方案。
一、组织领导
学院成立以单位主要负责同志为组长的复试录取工作小组(以下简称“工作小组”),具体负责制定本学院复试录取工作方案,组织、管理、监督本学院研究生复试和录取工作,对本单位的复试和录取结果负责,并负责处理考生的质疑、申诉和投诉。工作小组成员实行回避制度。
在学院工作小组指导下,成立各学科(类别)、专业(领域)复试小组(以下简称“复试小组”)。复试小组负责制定复试实施细则和工作流程,组织开展复试工作,包括命制复试试题并制定评分标准、对考生进行复试、做好复试全程记录、给出复试成绩等。复试小组成员原则上不少于5人,小组成员现场独立评分,复试全程录音录像。复试小组成员实行回避制度。
二、工作原则
坚持综合评价、择优录取,严格执行招生政策,严守工作纪律,规范录取行为,强化工作作风建设,确保复试录取公平、公正、科学。
三、复试
(一)招生计划
学院各学科专业严格执行学校实际分配的招生计划。录取过程中若有调整,将根据生源情况等进行充分论证,经学院工作小组审议后报学校审批。
(二)复试分数线
1.学院复试分数线参照学校研究生招生网发布的执行:https://yjsy.sdust.edu.cn/zhaosheng/tzgg.htm
2.一志愿生源充足的专业,差额比例不低于120%;生源不足的按实际合格生源数组织复试。
3.一志愿复试名单
根据复试分数线,一志愿复试考生名单详见附件。
(三)复试资格审核
1. 考生须于3月26日12点前,将毕业证书原件(应届本科毕业生提供在校历年学习成绩单)、居民身份证(应届本科毕业生另加学生证)、准考证、诚信复试承诺书、思想政治素质和品德考核表等材料的扫描件,上传到学校研究生报考服务系统(https://yzss.sdust.edu.cn/logon),经审查以上证件及材料合格后方可参加复试。审查不合格的考生不得参加复试,未经资格审查擅自参加复试者,其复试成绩无效。文件模板与系统操作说明请参考山东科技大学研究生招生网(网址:https://yjsy.sdust.edu.cn/zhaosheng/)最新通知。
2.退役大学生士兵计划考生需提交:《入伍批准书》《退出现役证》(限士兵)、入伍前学历(学籍)注册备案表或本(专)科学历证书等材料原件的扫描件。
(四)复试形式
1.学院一志愿复试全部采用现场复试方式。
2.调剂复试采用现场或远程复试,具体情况另行通知。
(五)复试内容
复试内容包括思想政治素质和品德考核、专业基础知识考查、综合素质考核(含外语听力及口语测试)、心理测试、同等学力加试等环节。
1.专业基础知识考查(满分100分,合格标准为50分,不合格者不予录取)
专业基础知识考查须对考生进行客观评价,考试科目以学校及学院发布的信息为准。考试科目如表1所示。
①现场复试方式
笔试考试时间为2小时,满分100分。笔试科目安排在标准化考场进行,考试时间和考场由学校统一安排。
②远程复试方式
学院命制适于线上考查的“条目式”题库,综合试题总量、难易程度等因素,制定量化的赋分标准,命制数量充足的题库,考生随机抽取、即时回答。每生考核时间一般不低于20分钟,考生明确表示已作答完毕的可提前结束考核。
2.综合素质考核(满分100分,合格标准为50分,不合格者不予录取)
主要考查考生的基础知识、科研活动、综合能力等,包含考生政治态度、思想表现、道德品质、科学精神、诚实守信、遵纪守法、专业外语和外语口语能力等。思想政治素质和品德考核通过专门问题问答和考核过程综合表现进行考察。外语听力及口语测试包括听力理解、会话能力等,考核时间原则上不少于20分钟,考生明确表示已作答完毕的可提前结束考核。
在对考生德智体美劳全面考核的基础上,将突出对专业素质、实践能力、创新精神等内容考查,通过考生大学学习成绩单、毕业论文、科研成果、专家推荐信等补充材料,加强对考生既往学业、一贯表现、科研能力、综合素质和思想品德等情况的全面考查。
3.心理测试
考生在规定时间内完成心理测试。心理测试成绩不计入总分。不参加测试者,不予录取。
4.同等学力加试(每门满分100分,合格标准为50分,不合格者不予录取)
以同等学力参加复试的考生,在复试中须加试表1中相应专业的同等学力加试科目。同等学力加试科目成绩不计入总分,加试方式为笔试。
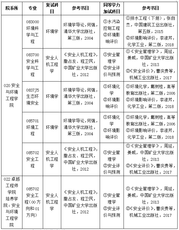
表1 安全学院2026年硕士研究生招生考试复试参考书目

(六)复试具体安排
复试时间为2026年3月28日—3月29日。复试地点等安排详见学校研究生招生网及学院网站相关通知。
(1)一志愿笔试:心理测试和所有专业课笔试时间为3月28日14:30~17:00,考场由学校(青岛校区)统一安排,详见学校研究生招生网相关通知。同等学力考生需加试如表1相应专业的两门科目,考试地点为S1号楼422,考试时间另行通知。
(2)综合面试:
①单独考试类别的考生面试时间为3月28日08:00~12:00,地点为青岛校区J9号楼227会议室;
②除单独考试考生外,其余所有类别考生面试时间为3月29日08:00~18:00,地点为青岛校区J14号楼。环境科学与工程、环境工程和生态环境安全学科考生到J14-109(环境专业待考室)查看具体的面试分组和考场位置,安全科学与工程和安全工程学科考生到J14-221(安全专业待考室1)和J14-319(安全专业待考室2)查看具体的面试分组和考场位置。
特别说明:为确保复试的公平公正性,复试小组对考生面试顺序进行随机排序。请考生在查看面试分组和考场位置信息后,按引导前往就近的待考室等待面试并进行签到。考生在签到后不得无故离开待考室,有特殊情况需与工作人员说明,听从工作人员安排。考生未经申请,擅自离开,不能在规定时间内进行综合面试,视为缺考,不予录取。
(七)复试费用
依据山东省相关文件规定收取复试费,通过学校研究生报考服务系统进行缴费。复试费一经缴纳,概不退回。所有复试考生均须在复试前缴费,逾期不缴费者视为主动放弃复试资格。
(八)体检
拟录取考生于入学报到后,按照学校相关安排,统一进行体检。
四、调剂
(一)基本要求
1.符合调入我校专业的报考条件。
2.初试成绩(含加分)符合调入我院相关专业的复试要求。
3.原则上,调剂考生第一志愿与调入专业相同相近,或初试科目与调入专业初试科目相同相近,其中初试全国统一命题科目应与调入专业全国统一命题科目相同。
4.各调剂专业具体接收一志愿专业范围详见学院调剂工作办法。
5.参加单独考试的考生不得调剂。
6.调剂复试采取差额形式,差额比例一般不低于120%,合格生源比例不足的,按实际合格生源数组织复试。
7.数学一、二、三之间和英语一、二之间可顺向调剂,不可逆向调剂,如数学一可以调剂到数学二、英语一可以调剂到英语二,反之不可调剂。数学三与经济类综合能力(396)视为相同。
8.原则上非全日制研究生招收在职定向就业人员。
(二)调剂程序
1.所有调剂考生(既包含接收外单位调剂考生,也包括接收本单位内部调剂考生,以及报考“退役大学生士兵”专项计划与普通计划之间调剂的考生)均须通过教育部“全国硕士生招生调剂服务系统”进行。
2.未通过教育部“全国硕士生招生调剂服务系统”调剂录取的考生一律无效。考生须在规定时间内完成确认操作。
3.每次开放调剂系统持续时间不低于12个小时。对申请同一专业、初试科目完全相同的调剂考生,按考生初试成绩择优遴选进入复试的考生名单。不简单以考生提交调剂志愿的时间先后顺序等非学业水平标准作为遴选依据。
(三)调剂复试费用
依据山东省相关文件规定收取调剂复试费,通过我校研究生报考服务系统进行缴费。调剂复试费一经缴纳,概不退回。所有调剂复试考生均需在复试前缴费,逾期不交费者视为主动放弃复试资格。
五、录取
1.按以下公式计算考生总成绩
(初试总成绩/N)*60%+(复试总成绩/2)*40%=总成绩(保留两位小数)
① N=考生报考专业初试各科目满分之和/100
② 考生复试总成绩为专业基础知识考查成绩、综合素质考核成绩两者之和,满分为200分,合格标准为110分,不合格者不予录取。
2.学院研究生复试录取工作小组根据招生专业目录公布的学科(类别)、专业(领域)或研究方向进行排名,研究确定拟录取名单。
3.全日制考生和非全日制考生按照总成绩分别排名,根据相应招生计划分别录取;一志愿考生和调剂考生按照总成绩分别排名,先录取一志愿上线考生,调剂考生按照剩余计划从高分到低分排名录取。
4.考生总成绩相同时,依次比较复试总成绩、综合素质考核成绩等。
5.专业基础知识考查不合格、综合素质考核不合格、复试总成绩不合格、同等学力加试不合格、思想品德考核不合格或体检不合格的考生不予录取。
6.在复试、录取阶段,学院将在本单位网站上开辟专栏,准确及时公布本单位复试录取办法和实施细则、复试考生名单(包括考生姓名、考生编号、初试各科成绩等信息)和拟录取考生名单(包括姓名、考生编号、初试成绩、复试成绩、总成绩等信息)、咨询和申诉渠道等。
7.拟录取名单学校公示不少于7日,公示期间名单不得修改;名单如有变动,须对变动部分作出说明,并对变动内容另行公示7日。
六、其他事项
1.所有参加复试的考生,均须签订《诚信复试承诺书》,并签字确认后按要求提交,确保提交材料真实性和复试过程诚信。对在复试过程中有违规行为的考生,一经查实,即按照有关规定严肃处理,取消录取资格,记入《考生考试诚信档案》。
2.研究生新生入校后3个月内,学院将对所有考生进行全面复查。复查不合格者,取消学籍;情节严重者,移交有关部门调查处理。
3.若有与上级部门有关政策不一致之处,以上级部门有关政策为准。
4.联系方式
学校研究生招生办公室电话:0532-86057150
咨询电话:18765923595(安全)
18361276720(安全)
18661790068(安全)
18258204816(环境)
监督电话:13954252676(学院)
15610067192(安全)
15964269810(环境)





